Home
思洋影视事业部
网站建设知识库
首页
关于思洋
解决方案
网站建设
新媒体研究
数字化营销
案 例
联系我们
新版网站
学前班首页
思洋推荐网站
网站建设知识
思洋互动网站建设学前班
0
Comments
CIN新概念绘画学习法到底是什么?
发布于:
2017-03-09
| 作者:
广州网站建设
| 已聚集:
人围观
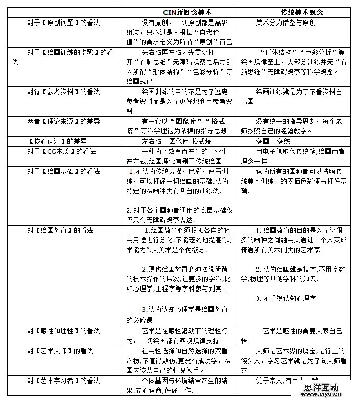
一直以来都有很多对于CIN的误解。这次陈老师就是做了一个对比图让大家一次性了解CIN与传统美术的差异性。CIN作为新概念美术的“新”究竟不一样在哪里!
一直以来都有很多对于CIN的误解。这次陈老师就是做了一个对比图让大家一次性了解CIN与传统美术的差异性。CIN作为新概念美术的“新”究竟不一样在哪里!
标签:
广州网站制作(3757)
网站建设(5654)
广州网站设计(5620)
网站设计(3486)
[相关日志]
一年涨粉几十万,这些公众号的
花式共享还是变相租赁,共享经济
设计师是有多无聊才设计出了这些
我实在想看看苹果到底敢不敢下架
奇葩电影名翻译,难以想象它们是
谷歌设计师教你做情感化设计
搜索
热门日志
把自己头像卡通化:脸皮
Dreamweaver表单之插入列表
网站导航条的作用是什么
用Div标签进行网页布局
Dreamweaver表单之插入文本
再减上设想公司滥竽充数
PS CC2017新功能大看点
如何连接外部CSS样式
煎蛋的乐趣:煎蛋网
æ¶æ¶çAPç¼æ
标签云
广州网站制作
网站建设
广州网站设计
网站设计
友情链接
广州网站建设
飞机